If I were building Advancement Engagement from scratch
When I daydream about engagement in the context of college and university advancement, which I admit I often do because I enjoy nerding out on this work, I like to imagine what a fully integrated organization might look like if we broke free from history and inherited structures.
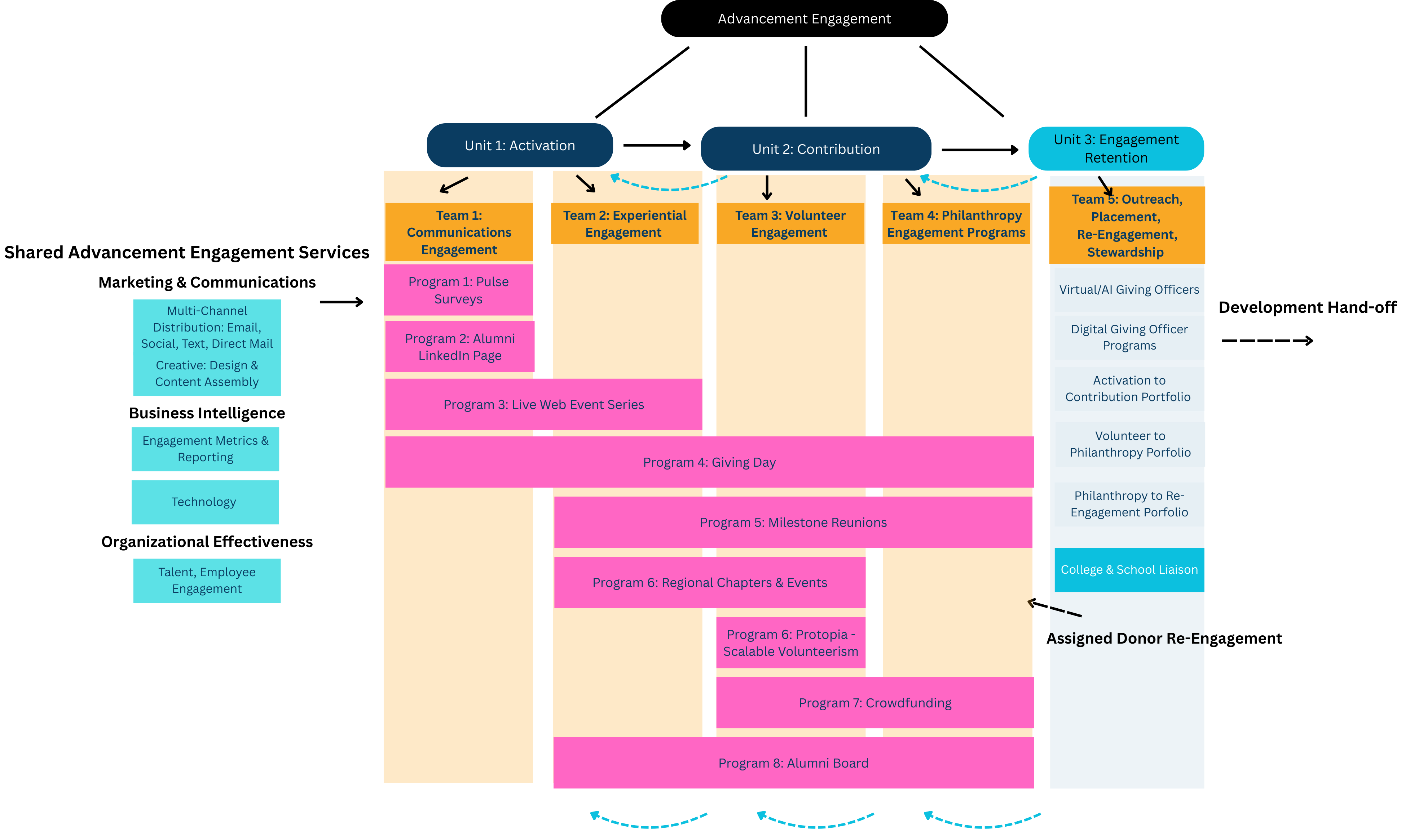
One of the most significant barriers to progress is the way alumni and donor engagement teams traditionally organize their work. Most units are built around programs and segments. A young alumni team sits here, a chapters team there, another focuses on traditions, one addresses families, and another builds career programs. Leaders often create separate teams for donor events, stewardship, and annual giving, each operating in its own lane. These structures made sense when they started. Today, I believe they stunt growth when the focus is on utilizing scarce resources for better integration. They encourage expertise in running programs instead of cultivating a shared strategy that drives long-term growth in both depth and breadth of engagement.
From Legacy Programs to Strategic Journeys
If I had the chance to design an advancement engagement structure from scratch, I would not begin with programs. They grew out of history, not intention, and they rely heavily on generalists who juggle communications, logistics, volunteers, and philanthropy inside a single portfolio. That approach leaves little room for staff to specialize or for leaders to measure outcomes.
Instead, I would start with the journeys alumni actually take with us. I would align staff to the types of engagement that matter most: communications, experiences, volunteerism, philanthropy, and stewardship. These categories mirror the CASE Alumni Engagement Metrics. Shared services with development, such as marketing, data, and organizational effectiveness, would support each team.
This alignment creates an interconnected system where alumni move naturally from activation to contribution and then to retention.
Retention serves as the glue. A dedicated outreach, stewardship, and re-engagement team completes the model I’m imagining by ensuring that when relationships fade or participation declines, someone takes responsibility for bringing alumni back into the fold. That team would focus on closing the loop, reinforcing loyalty, and keeping the overall system healthy so progress in one lane sustains momentum across the whole enterprise.
Why Specialists Build Stronger Pipelines
In this structure, no single team of event generalists manages a reunion. Instead, a leader coordinates specialized teams. Experiential staff create meaningful moments. Volunteer managers mobilize classmates. Philanthropy colleagues connect milestones to giving opportunities. Stewardship and re-engagement staff keep those relationships active long after the weekend ends. Programs still exist, but each one functions as a building block for the donor pipeline.
Not every initiative needs multiple lanes. A digital pulse survey initiative belongs squarely in communications. A crowdfunding project fits naturally in philanthropy with support from volunteer engagement. The goal is not to force integration for its own sake. The goal is to place each program intentionally where it belongs and to connect it more broadly when doing so creates greater impact.
Designing Engagement That Leads Somewhere
If I could build from the ground up, I would not anchor teams to programs. I would anchor them to journeys. That shift moves us past activity for activity’s sake and turns engagement into the actual engine of donor pipeline development. Traditions and legacy programs still matter, but I would define them by their purpose, not by their history.
The future of advancement depends on our ability to create systems where staff specialize, leaders measure outcomes, and alumni move intentionally through a lifetime of connection and contribution. A dedicated outreach, stewardship, and re-engagement team ensures that the system continues to move forward. That is the structure I would build, and the one our field needs to pursue.
What do you think of the model I’m describing? I tried to create it in Canva. What am I missing? How would you adjust my thinking?
Ryan Catherwood serves as the Owner and Publisher of Speaking Engagement, Executive Vice President and Senior Consultant at Chris Marshall Advancement Consulting (CMAC), consulting partner with Washburn & McGoldrick LLC, and co-host of the Alumless and Alumless World web series and podcasts.



